博彩平台
设为博彩平台
|
加入收藏
|
简体
|
繁体
|
无障碍
|
网站支持IPV6
长者模式
个人中心
后台登陆
大家都在搜
环境质量
空气质量
水环境质量
数据开放
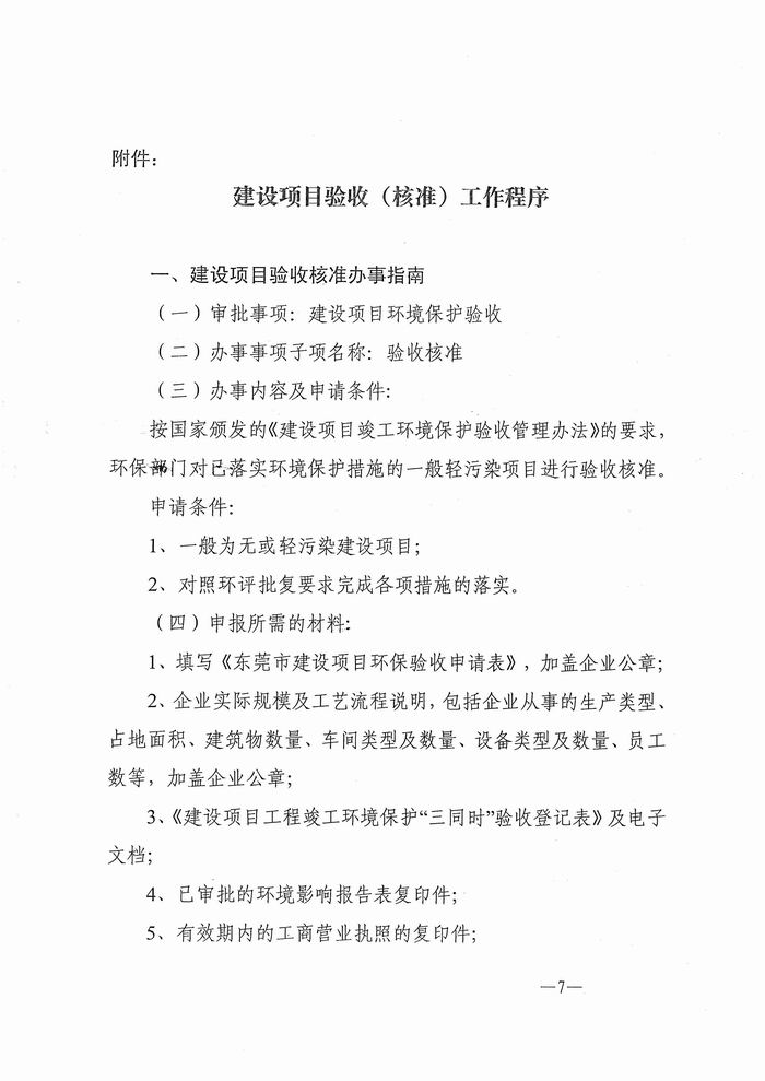
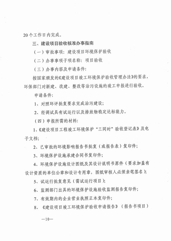
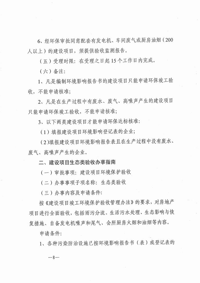
首 页
亚洲博彩平台公开
亚洲博彩平台服务
政民互动
数据中心
网站导航
您当前的位置:
博彩平台
/
亚洲博彩平台公开
/
通知公告
关于印发加强企业环保“三同时”管理工作方案的通知
时间:
2010-04-28 10:12:23
来源:
博彩平台
访问量:
-
【字体:
大
中
小
】
分享到:
相关文件:
扫一扫在手机打开当前页
相关信息